| « Mise à jour de la section Sauvegarde | Region Switch pour Game Gear » |
Ce trackball étant très proche du CX-80 (il précède ce dernier de quelques mois), il fonctionne de façon très similaire, et peut donc globalement se voir appliqué le hack précédent. Le CX-22 présente en plus deux avantages sur son petit frère : les signaux qui nous intéressent sont clairement identifiés sur la carte mère, et l'intérieur est bien plus spacieux pour pouvoir éventuellement y ajouter une connectique intermédiaire, si on se trouve dans le « cas 1 » :
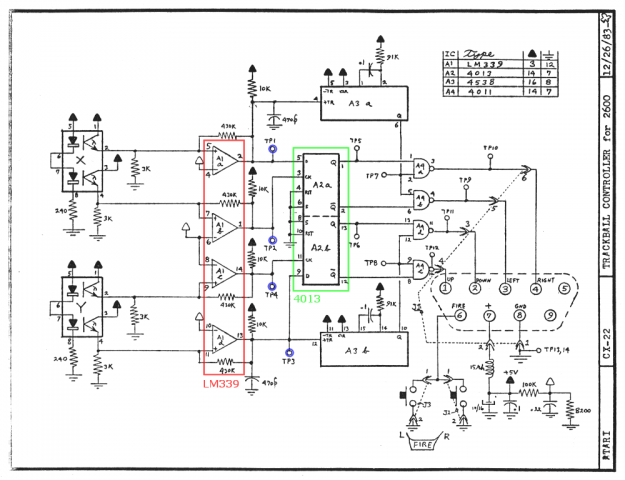
En se basant sur le schéma de la carte électronique du CX-22, on s'aperçoit qu'il n'y a pas de composant HCF 40106BE, remplacé ici par un LM339, réalisant une opération similaire :
Les points qui nous intéressent sont, comme je le disais, clairement identifiés en sortie du LM339 (attention : pas directement sur ses broches) normalement comme suit :
Il n'est cependant pas possible de venir souder nos fils sur le LM339, car des resistances entrent en ligne de compte dans le montage (c'est la subtilité entre un 40106 et un LM339). Selon le modèle de carte électronique (il en existe à priori deux), les points TP1 à TP4, tels qu'il nous les faut, sont trouvables soit par l'intermédiaire de "pads", soit directement sur les broches, en entrée, du composant 4013 (respectivement les broches 5, 3, 9, et 11) :

Il vous faudra donc souder vos fils aux bons endroits, en fonction de la carte dans votre trackball, puis chercher où récupérer le +5V et le GND, en vous basant sur le schéma plus haut (sur les broches 1 et 2 du connecteur du câble d'origine, par exemple).
Pour ce qui est des deux boutons, soudez le fil du bouton SAUT sur la cosse-fil-rouge du bouton de gauche (pour un droitier), coupez le fil rouge sur la cosse de droite, et soudez votre fil à la place, pour avoir le bouton START.
Enfin, concernant le perçage, le passage de fils/câble, l'ajout d'une connectique intermédiaire, référez-vous aux conseils donnés pour le trackball CX-80.
Que ce soit sur une borne, si on possède un control panel, ou sur une simple TV grâce à un supergun, l'envie de tester le jeu à 3 joueurs se fait souvent grande. Même si l'expérience montre que c'est souvent un joyeux bordel, et qu'il est bien plus dur de jouer correctement, peu importe, c'est fun et conviviale ; on privilégiera les parties en solo pour scorer !
N'étant décidément pas adapte de la modification, à moins d'y être forcé, j'ai encore une fois cherché, en 2013, un moyen de réaliser un adaptateur, permettant d'utiliser mes deux control panels tels quels.
Sans trop entrer dans les détails, la solution la plus simple que j'ai retenue consiste à réaliser un adaptateur en "Y", qui décale les signaux XA, XB, YA, YB du joueur 1 du second control panel sur le joueur 3, au niveau de la carte d'interface, et à ajouter un adaptateur sur le port JAMMA qui envoie les boutons SAUT et START du joueur 3 sur un connecteur identique à ceux utilisés par mon supergun (j'avais bien entendu réalisé au préalable des câbles adaptateurs permettant de brancher mes panels sur celui-ci) :
L'avantage d'avoir câblé le trackball Atari comme un trackball officiel, et c'est ce qui m'amenait en introduction, est que cette solution permet de mixer control panel officiel et trackball hacké.
Matériel requis dans le cas d'un supergun utilisant la connectique Neo-Geo :
Factoïd
1984 : l'année où Yuji Naka, l'un des papas de Sonic, est rentré chez SEGA en tant que programmeur. Il a notamment fait ses preuves sur Phantasy Star 2, et s'est illustré avec la conversion de Ghouls'n Ghosts sur Mega Drive.